欢迎来到正版软件管理与服务平台!
登录
首 页
|
应用下载
|
视频中心
|
帮助中心
搜索软件
全部分类
Windows
Office
Visio
福昕PDF编辑器
WPS
MWORKS
中望CAD
江民杀毒
工具软件
首页
>
全部分类
> 中望CAD 2026 教育版 for Windows
中望CAD 2026 教育版 for Windows
版本号:
软件大小:
MD5校验码:
立即下载
软件介绍
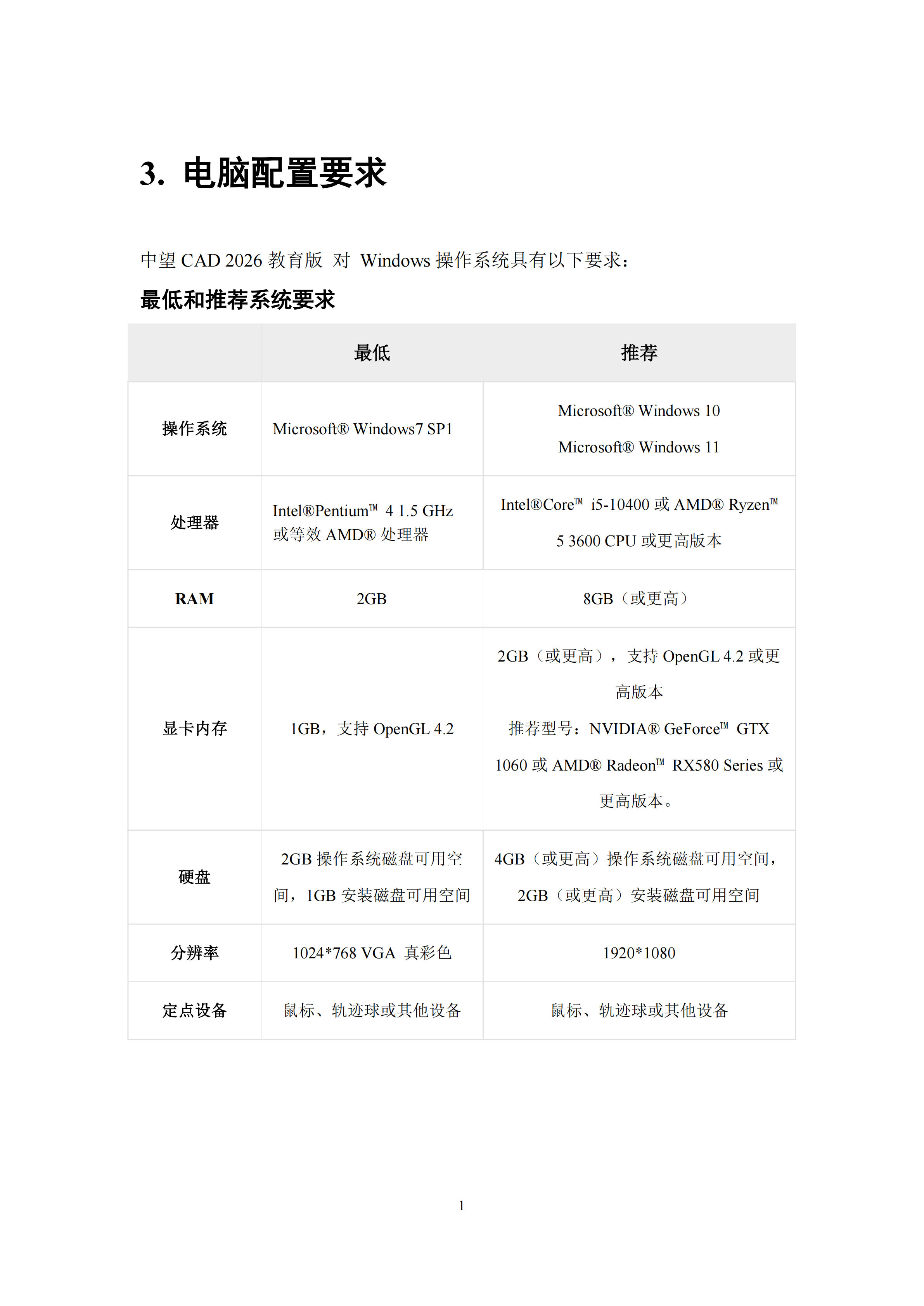
配置要求
安装步骤
×
签署承诺书
使用正版化软件承诺书
本人承诺严格遵守单位软件正版化工作相关规定,不私自在计算机办公设备及系统中安装或卸载软件。本人若违反单位软件正版化工作相关规定,全部后果由本人负责。
承诺人签字:
日期:2026年04月27日
Copyright 2026 燕山大学 All Rights Reserved
首 页
应用下载
帮助文档
激活成功数:
15781
注册人数:
14534
软件下载次数:
70096
总访问量:
1508390
今日访问量:
4866
日均访问量:
1402
相关网站
微软官网
Windows 官网
Office 官网
正版软件AI小助手